首页 sunbet申搏官方网站动态 热烈祝贺sunbet申搏官方网站防务旗下子公司西安恒达微波获得“西安市毫米波与太赫兹系统工程研究中心”荣誉
热烈祝贺sunbet申搏官方网站防务旗下子公司西安恒达微波获得“西安市毫米波与太赫兹系统工程研究中心”荣誉


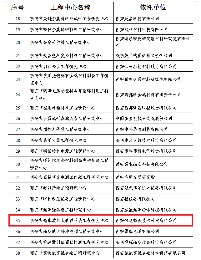
     近日,西安市发展和改革委公示了西安市第二批市级工程研究中心名单,sunbet申搏官方网站防务旗下子公司西安恒达微波技术开发有限公司(以下简称“恒达微波”)建设的“西安市毫米波与太赫兹系统工程研究中心”,经过层层筛选,最终通过认定。


      西安市毫米波与太赫兹系统工程研究中心,主要是围绕微波、毫米波和太赫兹领域等关键核心技术开展系统研究。解决通信、传输、数据链、目标识别、定位测向、电子对抗、电磁兼容等技术瓶颈,填补我国在航天器交汇对接雷达精准定位定向的技术空白。


      此次通过认定是对恒达微波研发水平、创新发展、成果转化、人才培养等综合实力的认可。恒达微波将以此为契机,将市级工程研究中心打造成为开展技术研发、促进成果转化、培育和提高企业核心竞争力的重要平台。